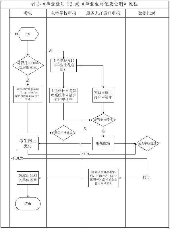
对于需要补办《毕业证明书》或《毕业生登记表证明》(毕业生档案,含成绩单)的同学请参照如下流程进行申办,2006年4月之后毕业的考生可直接至湖南省政务服网(http://zwfw-new.hunan.gov.cn)中进行补办毕业证申请,2006年4月之前毕业的考生需至毕业颁发文凭的主考学校或湖南省政务服务大厅申请,其具体操作流程如下:

注:待补办毕业证申请的所有审批流程完成后,考生可至本系统的“补办毕业证申请”界面打印回执单,凭回执单至省政务服务大厅领取,咨询电话:0731-82213032,0731-82213033。

